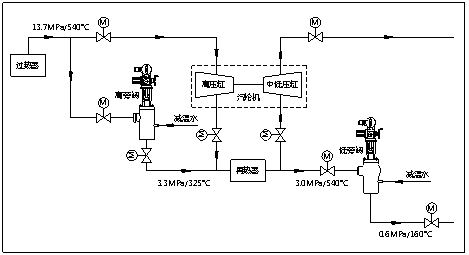
汽輪機旁路系統專用控制閥有高壓旁路閥和低壓旁路閥,其主要作用有:
(1)保護再熱器:機組正常運行中,汽輪機高壓缸排汽進入再熱器,再熱器可以得到充分冷卻。但在啟動過程中,汽輪機沖車前,或在機組甩負荷而高壓缸無排汽時,再熱器因無蒸汽流過或蒸汽流量不足,就有超溫燒壞的危險。設置旁路系統,使蒸汽流過再熱器,便達到冷卻再熱器的目的。
(2)改善啟動條件,加快啟動速度:單元機組普遍采用滑參數啟動方式,為了適應汽輪機啟動過程中在不同階段(暖管、沖車、暖機、升速、帶負荷)對蒸汽參數的要求,鍋爐要不斷地調整汽壓、汽溫和蒸汽流量。單純調整鍋爐燃燒或運行壓力,很難達到上述要求。采用旁路系統就可改善啟動條件,尤其在機組熱態啟動時,利用旁路系統能很快地提高新蒸汽和再熱蒸汽的溫度,縮短啟動時間,延長汽輪機壽命。對于大容量機組,當發電機負荷減少、解列或只帶廠用電負荷,以及汽輪機甩負荷時,旁路系統能在幾秒鐘內完全打開,使鍋爐逐漸調整負荷,并保持在最低穩定燃燒負荷下運行,而不必停爐,在故障消除后可快速恢復發電,從而減少停機時間和鍋爐的啟停次數,大大縮短了單元機組的重新啟動時間,有利于系統穩定。
(3)回收工質,消除噪聲:機組在啟停過程中,鍋爐的蒸發量大于汽輪機的消耗量,在負荷突降和甩負荷時,有大量的蒸汽需要排出。多余的蒸汽若直接排向大氣,不僅損失了工質,而且對環境產生很大的噪聲污染。設置旁路系統,可以達到回收工質和消除噪聲的目的。另外,在機組突降負荷或甩負荷時,利用旁路系統排放蒸汽,可減少鍋爐安全門的動作。
典型的高低壓旁路系統:
